Gate Perp DEX 正式上线,开启公测
2025-09-29 17:22:10 725 0
链外网2025年9月29日消息,Gate自主研发、基于其高性能二层网络 Gate Layer 构建的去中心化永续合约交易所— Gate Perp Dex 已正式上线。
Gate Perp Dex以其机构级的性能、透明的运作机制以及用户至上的设计理念,将为去中心化衍生品市场树立新的标杆(查看详情产品介绍)。即日起 Gate Perp Dex 开启全民公测,完成一系列任务,包括提交产品反馈、完成首次交易、冲击交易排名,您将有机会赢得最高达 500 GT 的惊喜空投。

1. 产品定位:卓越流动性的永续合约平台
Gate Perp DEX 是 Gate 一个基于其高性能二层网络 Gate Layer 构建的去中心化架构的高性能永续合约交易平台,以卓越的流动性为核心优势,旨在为用户提供极速、透明且安全的交易体验。平台通过创新的链上账本技术与多链兼容架构,实现了交易全流程的公开可验证,同时支持丰富的交易功能和灵活的保证金模式,Gate Perpetual DEX 致力于成为流动性最佳的去中心化衍生品市场,为用户带来顺畅的交易感受与可持续的价值增长。
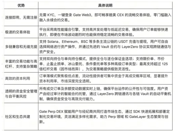
2. 核心优势

3. Gate Layer 提供的极致高效与安全
平台的核心安全与稳定性建立在以下机制之上:
3.1 高速低费的运行机制
Gate Perp DEX 卓越性能的根基在于其背后的技术架构:
高性能二层网络:依托 Gate Layer 二层网络,实现 5,700+ TPS 的高吞吐与极快的出块速度,交易体验流畅无感。
极低的交易成本:Gate Layer 显著降低了网络费用,据官方数据,其每百万笔转账的成本仅约为 30 美元,远低于许多其他主流网络,为高频交易者大幅节省了成本。
3.2 机构级基础设施
基于Gate Layer (OP Stack) 构建,在保障资产链上安全的同时,提供足以支撑机构业务的高性能交易环境。
分层架构与高性能扩展:
1)当前阶段通过 L2 链实现成交与清算数据的实时上链,在保障效率的同时为用户提供链上验证能力。
2)将推出专门的 L3 数据记录层,专注于订单与撮合数据的全量上链。这一设计无需依赖复杂的共识协议,在实现高吞吐的同时,进一步确保平台数据的不可篡改性与可追溯性。
4. 用户收益与激励结构
Gate Perp DEX正式推出多维度的用户激励计划,涵盖短期收益与长期价值。用户可通过交易赚取佣金、和参与平台专属的交易激励活动,分享平台成长红利。
4.1 返佣系统:构建您的被动收入网络
Gate Perp DEX推出强大的返佣系统,用户通过专属链接邀请好友交易,可享受其手续费的多层级返佣,构建可持续的被动收入流。
多层级返佣:返佣体系包括直接返佣和间接返佣两部分,轻松构建被动收入网络。
实时结算与提现:所有返佣收益以 USDT 实时计算,并做到小时级别结算。收益累积无上限,达到最低提现门槛后即可随时提取,收益透明、资金灵活。
零成本参与:无需任何费用即可生成您的专属邀请链接和推荐码,轻松开始推广并赚取收益。
4.2 积分体系:交易即积累,赋能未来
Gate Perp DEX 会基于用户行为和贡献进行系统性评估,并计算相应积分。确保积分分配的公平性与价值性。
您的每一笔交易、每一份持仓和每一次邀请好友都在为未来的潜在回报奠定基础,用户行为和贡献如:
进行永续合约交易
长期持仓
成功邀请好友参与交易
完成福利中心的活动任务,比如首次绑定、积分空投等等
其他贡献行为
*所有积分活动详情将在未来逐步披露,以积分活动最终上线规则为准。
4.3 用户激励活动:交易狂欢,瓜分公测奖池盛宴
为庆祝 Gate Perp DEX 正式上线,我们隆重推出规模空前的交易狂欢节系列活动,首发活动为 “Gate Perp Dex 公测开启,单人最高可揽 500 GT 空投”,诚邀您参与以下任务:
①公测首体验,立享 GT 空投
用户在 Gate Perp Dex 完成任意币种首次交易,并且合约交易额(开仓+平仓)不低于 $1,000,即可获得 0.5 GT 空投。限前 1,000 名,先到先得。
②参与交易排名大赛,单人可赢得高达 500 GT 空投
活动期间,用户在 EVM链上(BNB、ETH)或 SOL 链上交互任意合约交易,即可参与交易额排名竞赛,单人最高 500 GT 空投,空投规则如下:

③关注 Gate Perp Dex X 账号并填写体验表单,获得 0.2 - 3 GT 空投
关注 Gate Perp Dex X 官方账号并提交产品体验反馈表。我们将根据您反馈的内容质量,为您提供 0.2 - 3 GT 空投。体验反馈的总奖池为 $3,500 GT,具体的阶梯空投如下:
基础有效反馈:0.2 GT,限 500 名;
详细描述与建议:0.25- 1.2 GT,限 100 名;
发现关键问题或提出极高价值建议:3 GT,限 5 名。
*公测激励活动详情可参考活动页面。
5、操作指南
我们诚挚邀请您体验Gate Perp DEX带来的全新交易范式。
登录:访问官网: [https://web3.gate.com/perps] ,点击 「连接钱包」,选择 Gate 钱包或您喜欢使用的其他 Web3 钱包,如果您没有钱包,可以通过快捷钱包邮箱注册登录
充值:选择支持的四大网络之一进行 USDT 充值。充值入口位于交易界面的右上方,您可以点击右上角”充值”按钮
开启交易:选择心仪的市场,感受高杠杆、低费率的交易体验。
Gate Perp DEX 通过其强大的技术底层、卓越的流动性、富有吸引力的激励计划以及用户友好的积分体系,为交易者提供了一个兼具高性能与透明安全的去中心化衍生品交易新选择。Gate Perp DEX机构级的性能、透明的运作机制以及用户至上的设计理念,将为去中心化衍生品市场树立新的标杆
发表评论:
-
大门芝麻开门交易所(gate.io)
-
- 创始人:-
- 所属国家:-
- 交易币种:163
- 交易模式:现货,法币
- 上线时间:2013年
- APP下载:
- 官网地址: 点击进入
-
GT
-
- 创始人:GT团队
- 发行时间:-
- 上线交易平台:1 家
- 源代码:-
- 推荐交易平台
-
-
1
欧易(OKX)
569605 -
2
大门芝麻开门交易所(gate.io)
247002 -
3
币安网(Binance)
96659 -
4
抹茶交易所(MXC)
247267 -
5
火必(火币网,Huobi Global)
401075 -
6
满币网(CoinBene)
126482 -
7
Z网(BitZ)
75698 -
8
Coinbase
45652 -
9
中币(ZB网)
217766 -
10
库币网(Kucoin)
78440
-
1
- 热门虚拟币
-
-
1
柚子(EOS)Vaulta (A)
48866 -
2
比特币(BTC)
78149 -
3
以太坊(ETH)
62306 -
4
莱特币(LTC)
31963 -
5
瑞波币(XRP)
44655 -
6
比特现金(BCH/BCC)
40694 -
7
以太经典(ETC)
29421 -
8
OK币(OKB)
55880 -
9
波场TRX(TRON)
35982 -
10
比特币SV(BCHSV/BSV)
38389
-
1














































本文暂时没有评论,来添加一个吧(●'◡'●)